User Tools


libradtran_devel:deffapp_deff_evans.png

deffapp_deff_evans.png

deffapp_deff_evans.png
Date:
2018/05/07 13:16
Filename:
deffapp_deff_evans.png
Format:
PNG
Size:
58KB
Width:
800
Height:
600
References for:
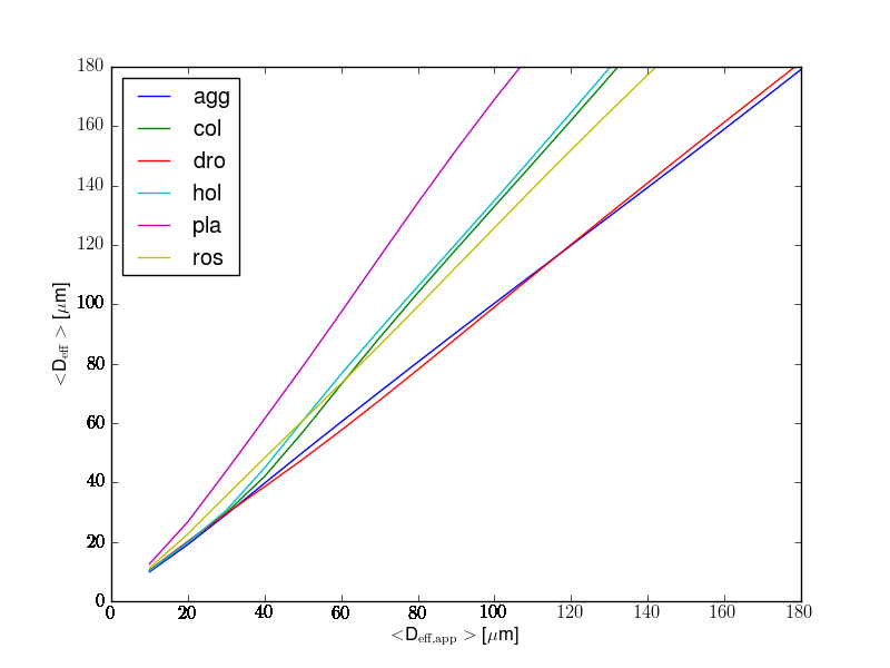
optprop_ice

This list might not be complete due to ACL restrictions and hidden pages.